Doanh nghiệp muốn giữ chân khách hàng bắt buộc phải theo dõi sát sao chỉ tiêu đánh giá chất lượng dịch vụ. Đây là nền tảng giúp doanh nghiệp hiểu được mức độ hài lòng, điểm mạnh và những hạn chế cần cải thiện trong quá trình phục vụ. Khi đánh giá đúng và trúng, doanh nghiệp không chỉ nâng trải nghiệm khách hàng mà còn tối ưu hiệu quả vận hành.
Song song đó, các tổ chức đang chuyển dần từ cảm tính sang đo lường bằng dữ liệu với các mô hình sẽ giúp doanh nghiệp xác định khoảng cách giữa kỳ vọng và thực tế, phân tích nguyên nhân gây thiếu sót và thiết kế quy trình phục vụ tốt hơn. Cùng MP Transformation tìm hiểu chi tiết về các chỉ tiêu đánh giá chất lượng dịch vụ để việc cải thiện chất lượng dịch vụ trở nên rõ ràng, có hệ thống và mang lại kết quả bền vững!
Nội dung bài viết
Chất lượng dịch vụ là mức độ mà doanh nghiệp đáp ứng hoặc vượt qua kỳ vọng của khách hàng trong suốt quá trình cung cấp dịch vụ. Đây là một thước đo tổng hợp, phản ánh nhiều yếu tố như sự chuyên nghiệp trong cách phục vụ, năng lực của đội ngũ nhân viên, tốc độ xử lý, sự chính xác, cũng như mức độ hài lòng mà khách hàng cảm nhận.
Một dịch vụ được xem là chất lượng không chỉ dừng lại ở việc thực hiện đúng cam kết ban đầu, mà còn mang đến giá trị vượt trội hơn mong đợi. Khi doanh nghiệp duy trì chất lượng dịch vụ ổn định và nhất quán, khách hàng sẽ hình thành niềm tin, tăng mức độ gắn bó và trung thành. Điều này góp phần tạo nên uy tín thương hiệu và thúc đẩy sự phát triển bền vững trong mọi lĩnh vực.

Đánh giá chất lượng dịch vụ là bước quan trọng giúp doanh nghiệp tối ưu trải nghiệm khách hàng, duy trì mức độ hài lòng và tạo lợi thế cạnh tranh. Bộ 10 chỉ tiêu đánh giá chất lượng dịch vụ dưới đây mang tính toàn diện, hỗ trợ doanh nghiệp nhìn nhận rõ những yếu tố cốt lõi ảnh hưởng đến hành trình phục vụ:
Độ tin cậy phản ánh khả năng doanh nghiệp thực hiện đúng lời hứa với khách hàng:
Đây là yếu tố thể hiện trình độ chuyên môn và khả năng xử lý tình huống của đội ngũ:
Thái độ của nhân viên là yếu tố tạo ấn tượng ban đầu và ảnh hưởng trực tiếp đến sự hài lòng:
Tiêu chí này đánh giá khả năng khách hàng dễ dàng nhận được hỗ trợ từ doanh nghiệp:
Là những yếu tố khách hàng có thể quan sát trực tiếp, tạo cảm nhận ban đầu về chất lượng:
Giao tiếp hiệu quả giúp doanh nghiệp tạo sự tin tưởng và kết nối với khách hàng:
Uy tín là nền tảng giúp doanh nghiệp giữ chân khách hàng lâu dài:
An toàn là yếu tố cực kỳ quan trọng, đặc biệt với các ngành y tế, vận tải, tài chính,…
Tiêu chí này thể hiện sự nhanh nhạy và linh hoạt của doanh nghiệp:
Thấu hiểu là chìa khóa tạo ra trải nghiệm cá nhân hóa hiệu quả:

SERVQUAL là mô hình tiêu chuẩn do Parasuraman, Zeithaml và Berry phát triển, dùng để đo lường sự khác biệt giữa kỳ vọng và trải nghiệm thực tế của khách hàng. Mô hình này đánh giá chất lượng dịch vụ dựa trên 5 thành phần chính:
Tính hữu hình (Tangibles)
Thể hiện tốc độ phản hồi và sự chủ động trong việc giải quyết yêu cầu của khách hàng. Doanh nghiệp càng phản hồi nhanh, cảm nhận của khách hàng càng tích cực.
Độ tin cậy (Reliability)
Bao gồm kiến thức chuyên môn, tác phong và sự chuyên nghiệp của đội ngũ nhân viên nhằm tạo cảm giác an tâm, tin tưởng cho khách hàng.
Khả năng đáp ứng (Responsiveness)
Thể hiện tốc độ phản hồi và sự sẵn sàng hỗ trợ khách hàng trong mọi tình huống. Doanh nghiệp phục vụ càng nhanh và chủ động, khách hàng càng cảm nhận được sự chuyên nghiệp và được tôn trọng.
Sự đảm bảo (Assurance)
Sự đảm bảo thể hiện mức độ tin cậy thông qua kiến thức chuyên môn, sự chuyên nghiệp và tác phong của đội ngũ nhân viên.
Sự đồng cảm (Empathy)
Thể hiện khả năng lắng nghe, thấu hiểu nhu cầu cá nhân và chăm sóc tận tâm đối với từng khách hàng.

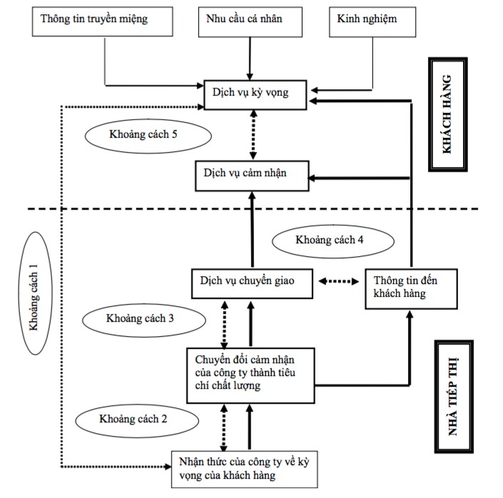
Mô hình GAP giúp doanh nghiệp xác định những khoảng cách gây nên sự chênh lệch giữa kỳ vọng của khách hàng và chất lượng thực tế mà doanh nghiệp cung cấp. Việc xác định từng khoảng cách giúp doanh nghiệp tìm đúng nguyên nhân cốt lõi để cải thiện dịch vụ.
Khoảng Cách Khách Hàng (Customer Gap)
Khoảng cách giữa kỳ vọng và cảm nhận thực tế sau khi khách hàng trải nghiệm dịch vụ. Khoảng cách này phản ánh trực tiếp mức độ hài lòng và là chỉ số tổng hợp quan trọng nhất khi đo lường chất lượng dịch vụ.
Khoảng cách 1 (The Knowledge Gap)
Khoảng cách giữa kỳ vọng khách hàng và nhận thức của doanh nghiệp. Xuất hiện khi doanh nghiệp không hiểu rõ khách hàng thực sự mong muốn điều gì.
Khoảng cách 2 (The Standards Gap)
Khoảng cách giữa hiểu biết của doanh nghiệp về nhu cầu khách hàng và tiêu chuẩn dịch vụ được đặt ra. Thường xảy ra khi quy trình nội bộ chưa chuẩn hóa hoặc tiêu chuẩn không đủ rõ ràng.

Khoảng cách 3 (The Delivery Gap)
Khoảng cách giữa tiêu chuẩn dịch vụ và triển khai thực tế. Nguyên nhân phổ biến gồm thiếu nhân lực, đào tạo không đầy đủ hoặc quy trình vận hành thiếu hiệu quả.
Khoảng cách 4 (The Communication Gap)
Khoảng cách giữa dịch vụ thực tế và những gì doanh nghiệp truyền đạt ra bên ngoài. Nếu quảng cáo quá lý tưởng so với thực tế, khách hàng dễ thất vọng.
Việc theo dõi và phân tích chỉ tiêu đánh giá chất lượng dịch vụ giúp doanh nghiệp nhận diện chính xác điểm mạnh – điểm yếu trong quá trình phục vụ. Khi hiểu rõ kỳ vọng của khách hàng và đo lường trải nghiệm thực tế bằng các mô hình như Servqual hay Gap, doanh nghiệp sẽ có cơ sở dữ liệu rõ ràng để cải thiện hiệu quả vận hành và nâng cao mức độ hài lòng.
Trong bối cảnh thị trường cạnh tranh ngày càng gay gắt, doanh nghiệp cần duy trì chất lượng dịch vụ ổn định, nhất quán và liên tục cải tiến. Việc nắm vững các tiêu chí đánh giá, tối ưu quy trình và nâng cao trải nghiệm khách hàng sẽ giúp doanh nghiệp xây dựng uy tín, giữ chân khách hàng lâu dài và tạo nền tảng vững chắc cho sự phát triển bền vững!
Để tìm hiểu thêm về MP Transformation, hãy theo dõi và tương tác với chúng tôi trên các trang mạng xã hội
Tầng 10, Tòa nhà Sudico, Đường Mễ Trì, Mỹ Đình 1, Quận Nam Từ Liêm, Hà Nội.
1900585853
contact@mpt.com.vn